世界之外密室综艺怎么过?想要完成密室综艺关卡的解密,难度相当大。如果你想知道密室综艺的解密方法,那么可以来小编看看密室综艺的通关方法。密室通关全过程综艺节目。下面小编就给大家分享一下,大家可以去了解一下。
超越世界密室综艺指南
1、外界通关密室综艺1的步骤如下:
1. 水平。
2. 反复点击蓝色光圈,通过对话获取线索。
3.完成小游戏并获得卡牌。
4. 取出卡片并阅读卡片上的符号和墙上的符号。
5、点击右侧蓝色光圈圆圈进入(左侧不受影响)。
6.成功逃脱并到达上面的结局“19楼”。
7、解密图如下:
2、外面的世界密室综艺2如下:
1.等级
2. 移动卡,使卡上的符号与门上的符号重叠。
3.点击中间的两个蓝色圆圈进行对话并获取线索。
4.思考左下角“门上的符号”和“画着井字游戏的报纸”之间的联系
5、左下角思考:
浅谈“符号的真正含义”和“制作组的提示”
6.点击第三个房间的蓝色光圈
7、成功逃脱并达成上述结局“导演室”。
8.第三步点击中间花瓶的蓝色光圈,就会在对话中得到线索。点击第四个房间的蓝色光环就会逃脱,到达“失败”的结局。
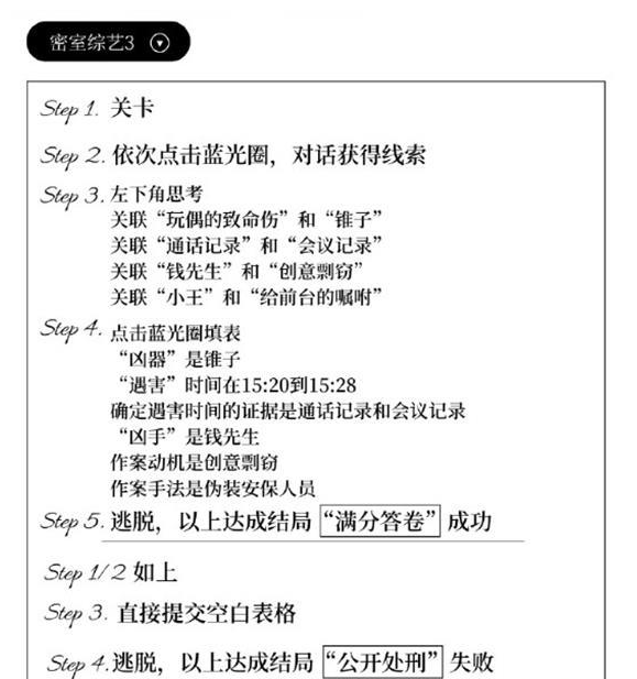
3、密室综艺3超越世界:
1.等级
2.依次点击蓝色光圈,说话即可获得线索。
3.左下角思考
联系“玩偶的致命伤”和“锥子”
链接“通话记录”和“会议记录”
“钱老师”与“创意抄袭”的关联
关联“小王”和“前台须知”
4. 点击蓝色圆圈填写表格:
“凶器”是锥子
“凶杀”时间为15点20分至15点28分
确定谋杀时间的证据是通话记录和会议记录
“凶手”是钱老师
动机是创意抄袭
作案手法是冒充保安
5、成功逃脱并达到上述结局“满分”。
6、如果直接提交空白表格并逃逸,以上结局将是“公开执行”失败。
4、密室综艺4超越世界夏小音如下:
5、外面世界很容易遇到的密室综艺4如下:
6、外面的密室综艺《白缘》如下:
7、《天外来客》密室综艺《顾世夜》如下:
以上就是小编为玩家们详细整理的世界之外密室综艺怎么过的全部内容。喜欢的玩家可以来关注飞飞下载站,获取更多精彩内容。
