在《天外世界》这款游戏中,密室综艺是一种有趣的玩法。许多玩家在尝试解决谜题以通过关卡时可能会遇到困难,导致他们陷入困境而无法前进。那么,如何顺利通过密室综艺《超越世界》的解谜环节呢?接下来我们就为大家揭秘密室综艺的解谜步骤。
《世界之外》密室综艺解谜通关方法
1、外界通关密室综艺1的步骤如下:
1. 水平。
2. 反复点击蓝色光圈,通过对话获取线索。
3.完成小游戏并获得卡牌。
4. 取出卡片并阅读卡片上的符号和墙上的符号。
5、点击右侧蓝色光圈圆圈进入(左侧不受影响)。
6.成功逃脱并到达上面的结局“19楼”。
7、解密图如下:
2、外面的世界密室综艺2如下:
1.等级
2. 移动卡,使卡上的符号与门上的符号重叠。
3.点击中间的两个蓝色圆圈进行对话并获取线索。
4.思考左下角“门上的符号”和“画着井字游戏的报纸”之间的联系
5、左下角思考:
浅谈“符号的真正含义”和“制作组的提示”
6.点击第三个房间的蓝色光圈
7、成功逃脱并达成上述结局“导演室”。
8.第三步点击中间花瓶的蓝色光圈,就会在对话中得到线索。点击第四个房间的蓝色光环就会逃脱,到达“失败”的结局。
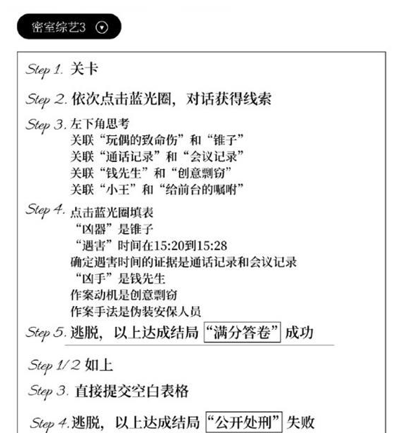
3、密室综艺3超越世界:
1.等级
2.依次点击蓝色光圈,说话即可获得线索。
3.左下角思考
联系“玩偶的致命伤”和“锥子”
链接“通话记录”和“会议记录”
“钱老师”与“创意抄袭”的关联
关联“小王”和“前台须知”
4. 点击蓝色圆圈填写表格:
“凶器”是锥子
“凶杀”时间为15点20分至15点28分
确定谋杀时间的证据是通话记录和会议记录
“凶手”是钱老师
动机是创意抄袭
作案手法是冒充保安
5、成功逃脱并达到上述结局“满分”。
6、如果直接提交空白表格并逃逸,以上结局将是“公开执行”失败。
4、密室综艺4超越世界夏小音如下:
5、外面世界很容易遇到的密室综艺4如下:
6、外面的密室综艺《白缘》如下:
7、《天外来客》密室综艺《顾世夜》如下:
以上就是关于《世界之外》密室综艺解谜通关方法的全部内容,希望对大家有所帮助。
