近期,淘宝也实行了“只能退款”的政策。只有抓住消费者,才能抓住未来!就在新官上任之际,淘宝网近日发布了关于《淘宝平台纠纷处理规则》变更的通知。最重要的是,“新淘宝平台基于自身大数据能力,识别多维度组合,为买家制定快速退款或退货规则,启动符合相关情况的售后服务。”
淘宝支持仅退款
1、总之,淘宝这次学习了拼多多的“只退款”政策,想要降低甚至取消买家的证明门槛。
2、所谓“只退款”是指在部分产品的售后服务中提供退款,而不进行退货。此前,这也是拼多多为保护消费者而采取的一项措施。毕竟,作为一个主攻下沉市场的电商平台,自诞生以来几乎从未与假货绝缘,经历过多次信任危机。因此,为了获得消费者的信任,拼多多选择了更加有利于消费者的平台治理策略。
3、既然对消费者更好,那么对商家来说必然就不那么友好了。
4、经过多年的发展,拼多多出于保护消费者的立场,“只退款”功能被大规模滥用。在拼多多的售后系统中,买家收到货后,有任何问题都可以申请退货。商户拒绝请求后,平台将进入介入阶段。一般来说,平台作为“仲裁者”需要保持公平,但相信用过拼多多“只退款”功能的朋友应该都有类似的经历,所以可以说,这种诉求几乎从未被平台否认过。
5、即使卖家比较合理,拼多多基本上还是支持买家的,这样在“只退款模式”下,商家需要退款但不能收回货物。在中小商家看来,拼多多此举无疑是在用商家的钱“收买”消费者。这也是今年春季拼多多官方自营店“拼多多福利会”遭到大批不满中小商户“轰炸”的导火索。
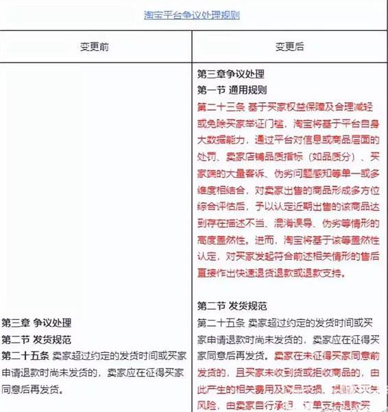
6、面对这个问题,淘宝的解决方案是利用自身的大数据能力来判断卖家近期销售的产品是否达到了描述不当、混淆、误导、以次充好的概率较高的程度。大数据评估的意义在于,卖家以往的经营行为成为重要的参考指标。淘宝并没有绝大多数支持买家的诉求。如果卖家过去一直诚实守信,也会支持卖家。
7、与拼多多相比,淘宝作为老牌电商平台,显然拥有更完整、更丰富的用户评价体系,对优质商家更加友好。因此,在一些淘宝商家看来,如果淘宝推出“只退款”,将是一个良币驱逐劣币的过程。优质商家基本不会受到影响,但投机取巧的不良卖家会在这个功能下吐出不属于自己的商品。他们的兴趣。
