这里与大家分享勇者斗恶龙怪兽3完整的怪物合成公式。在勇者斗恶龙怪物3中,你可以使用多种不同的材料来合成怪物。不同的怪物需要不同的合成材料。这里小编为大家准备了最新的怪物合成图,为玩家提供合成参考。
勇者斗恶龙怪兽篇3怪物合成图鉴大全
【怪物合成图鉴小说明】
例如:相同RANK等级的史莱姆类型*龙类型,后代结果将是(史莱姆类型)+(龙类型)+(父亲)+(母亲)
跨RANK级别的合成后代通常会有4种类型的分叉+父母
例如E史莱姆型*G龙型,后代结果会出现(E史莱姆型)+(G史莱姆型)+(E龙型)+(G龙型)+(父亲)+(母亲)
例如:
合成E级怪物,可以使用通用公式合成需要其父母之一为E级的怪物,也可以使用特定公式。
如果你不使用E级怪物来合成/指定配方,你永远不会合成E级怪物。
该表格将分别包括每个系统
一般配方可在野外捕获(指定配方)(仅适用于孵化蛋)
其他则是从指定配方/其他渠道获得,没有共同的材料合成。
【G、D、E级怪物合成公式】
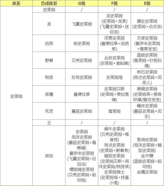
一、史莱姆合成图鉴
二、龙合成图鉴
三、自然合成图鉴
四、野兽合成图鉴
五、物质合成图鉴
六、恶魔合成图鉴
七、死灵合成图鉴
【D、C、B级怪物合成图鉴】
一、史莱姆合成图鉴
二、龙合成图鉴
三、自然合成图鉴
四、野兽合成图鉴
五、物质合成图鉴
六、恶魔合成图鉴
七、死灵合成图鉴
【A、S、X级怪物合成图鉴】
以上是勇者斗恶龙怪兽篇3怪物合成图鉴大全为帮助玩家更好地合成怪物而分享的全部内容。精彩实用的游戏攻略将在飞飞下载站持续更新。
