dnf奥特曼联动活动在哪里参与? dnf正式为玩家开启奥特曼联动活动。参与活动的玩家可以获得非常精美的联动外观和武器道具,还有很多超值福利等着你。不知道哪里有dnf和奥特曼合作活动。参与的伙伴可以参考以下信息。
dnf奥特曼联动活动在哪里参与
活动时间:2023年10月26日-11月15日
活动地址:https://dnf.qq.com/cp/a20231026manual/
活动奖励:奥特曼服装礼盒自选、奥特曼武器服装礼盒自选等。
活动内容介绍:
一、奥特曼礼包与奥特曼宠物
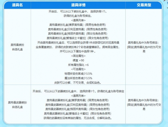
1.购买后可获得奥特曼礼包:打开后可获得奥特曼服装礼盒1个、奥特曼武器服装礼盒1个。
2.奥特曼服装展示
3、奥特曼武器外观展示
二、奥特曼宠物扭蛋机
1. 使用贝利奥特曼硬币在奥特曼宠物扭蛋机上抽出奥特曼宠物。每消耗一枚贝利亚奥特曼硬币就可以抽取一次。
2.抽到重复宠物,将获得奥特曼零币。
3.此外,在西莉亚房间的NPC全息零奥特曼处,您可以花费100零奥特曼币购买奥特曼小游戏中获得的您选择的怪物宠物礼盒。一共可以购买9件。
4.显示所有可用的迷你奥特曼系列宠物。
5.集齐某个系列的所有宠物,即可获得特殊奖励!
*只有通过扭蛋机和训练手册获得的宠物才能激活图鉴完成收藏~
三、奥特曼训练手册
活动期间,冒险家可以点击疲劳值上方的活动图标,完成奥特曼训练手册,完成各种任务即可获得奖励。除了基本奖励外,还可以购买《奥特曼训练手册:光与暗》来获得特殊奖励。培训奖金!在开始训练手册之前,您需要从4 个奥特曼角色中选择1 个角色。每个角色可获得的主要奖励以及扭蛋机中产生宠物的概率都不同,所以需要谨慎选择!
四、奥特曼训练手册新系统-怪物对决!
1.活动期间,冒险者可以使用选定的奥特曼与训练手册右下角的怪物进行战斗,获得特殊奖励。
2、普通玩家每次提升训练手册等级可获得1次挑战机会。购买奥特曼训练手册:光明与黑暗后,可获得2次挑战机会。
3.购买《奥特曼训练手册:光明与黑暗》的普通玩家,将不返还挑战机会! (即如果购买前已升级至10级,则购买后只会额外获得1次挑战机会。)
五、奥特曼训练手册每日购-赛罗奥特曼硬币商店
1.在训练手册期间,冒险者可以使用训练手册中获得的零奥特曼硬币在训练手册商店中购买各种道具。每日限定商店仅购买奥特曼训练手册:光明与黑暗。打开后,会随机出现7种产品中的3种。
2.冒险者在训练手册中的怪物对决中击败怪物后,可以打开关卡商店,击败10级、30级、50级关卡领主后,可以升级关卡商店的等级,出售更多道具!
六、奥特曼训练手册奖励-特别好礼!
1.训练手册中获得的奥特曼相关服装和结界卡只会与一开始选择训练的奥特曼相关,其他未选择训练的奥特曼相关服装无法获得。
2.零奥特曼和贝利亚奥特曼的皮肤和武器装饰仅适用于男性角色,卡米拉奥特曼和格里吉奥的皮肤和武器装饰仅适用于女性角色。
以上是dnf奥特曼联动活动在哪里参与的活动入口分享,将为玩家带来更好的体验。更多相关游戏资讯,请继续关注飞飞下载站。
