gate交易软件下载成立于2013年,是全球领先的加密货币交易平台之一,总部位于塞舌尔,并在美国、俄罗斯和日本等多个国家设有办事处。平台已获得美国金融犯罪执法网络(FinCEN)的MSB牌照,符合美国反洗钱法规。在马耳他金融服务管理局(MFSA)注册,符合欧盟反洗钱和恐怖融资法规。gate交易软件定期接受第三方审计,以证明其资金储备和交易活动的真实可靠性。
gate注册使用方法
1. 注册时使用我们常用的电子邮件地址。只需使用注册页面默认的居住国家即可,无需修改。
2. 填写您的电子邮件帐户并设置密码,然后单击立即注册。
3. 注册成功后,系统会提示您输入邮箱以接收电子邮件。电子邮件中有一个链接。如果您打开该链接,系统会提示您电子邮件验证成功。
4、注册操作完成。注册后,需要进行身份验证才能使用芝麻兑换。
5、下一步是在App上进行实名认证。
6、我们点击认证,使用我们的真实信息进行认证。
gate交易平台怎么提现
1.进入gateapp登录您的Gate账户,选择“钱包”-“现货账户”-搜索您要提现的币种。
2. 点击“提现”,选择“提现至地址”或“提现为充值码”。
3. 输入提币地址或提币金额,点击“申请提币”。
4.再次检查提币地址和金额。确认无误后,输入“资金密码”及其他相关验证信息,点击“确认提现”。
5、提币申请成功提交后,您可以在“钱包”-“现货账户”中找到提币币种,点击“提币”-“提币记录”查看提币详情。
6. 提现完成后,您可以复制交易ID(哈希值)并在对应的区块上查询区块记录。
7、另外,如果您选择“提现充值码”,提现成功后,您可以获得完整的充值码,可以长按复制。
gate交易平台app怎么提现人民币
1.如何开通提币操作:
(1) 登录您的帐户。在首页,个人信息下方有“提现”。找到您要提现的币种,然后点击“提现”。
(2)登录您的账户——访问菜单栏“币币交易”——选择提现币种——选择提现——点击提现。
(3)登录您的账户——访问菜单栏“我的财务”,在资金中找到您要提现的币种,点击“提现”。
2. 点击提现按钮后,会出现提现界面。按照提示填写提现地址、提现金额、资金密码、验证码等,点击“提交提现申请”即可完成提现。
3. 提现申请成功后,通常会立即或几个小时内处理。如果发送成功,会显示“出块已确认”/“提现完成”。
4、注意查询提现记录,核实处理状态。如果付款成功发送但未收到,您可以复制提现地址下的交易ID并联系收款人查询。
gate交易平台怎么设置交易密码
1. 登录您的帐户,然后单击左上角的三横线。
2. 单击“安全中心”。
3. 点击“修改资金密码”。
4. 按照步骤输入修改信息并继续。
gate交易所appC2C交易手续费说明
关于平台法币交易手续费
1、目前平台继续为普通用户提供法币交易免手续费服务。
2.向商户收取最高不超过0.2%的手续费(远低于一般OTC交易手续费标准1%)。
3. 商户仅在实际交易完成后收取费用,不会收取挂单、提现或取消费用。
4、VIP用户享受手续费优惠。 VIP等级越高,手续费越低。
5、目前VIP 3级及以上用户完成手机号和邮箱绑定并完成高级身份认证(KYC 2)即可自动成为商户,商户下单时可自行定价。
6、为了给用户提供更多优惠,我们将商户购买的法币交易量纳入用户VIP统计。
注意:
目前,法币商户还享受免法币交易手续费,优惠期截止至2024年12月31日。
gate交易所appC2C交易遇到纠纷如何申诉
买卖币申诉方式相同。下面以卖出操作为例:
在法币交易页面,进入“订单”详情页面(如果您是普通用户,可以点击右上角“笔记本”标识;如果您是商户用户,可以点击“订单”页面底部),选择“未完成”或“已完成”,找到对应的订单。
进入您要申诉的订单详情页面,点击下方“申诉”进行申诉。
进入申诉页面后,选择申诉原因。您可以上传图片或点击“其他”编辑您要举报的问题,然后点击“提交”。
申诉后,您可以在“订单”页面选择“申诉”查看申诉详情。
注意:
提交申诉后,法币工作人员将按照流程进行核实处理,并在申诉页面回复。
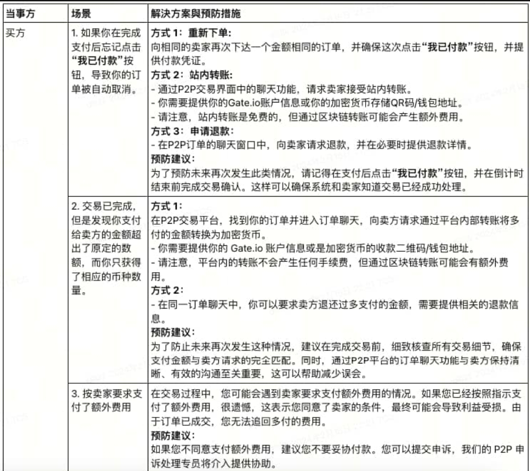
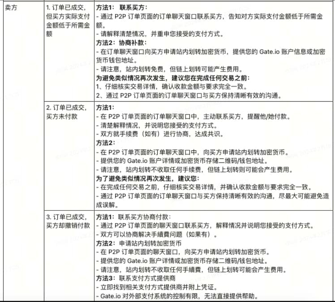
gate交易所app已取消/成交订单的常见C2C纠纷情況和解決方案
C2C交易为越来越多的用户提供便利和利润。同时,用户需要警惕交易中的安全风险越来越严重。因此,我们建议用户注意以下几点:
请严格遵守交易指引,确保在规定时间内完成交易。
仔细阅读交易条款,核实交易金额,谨慎处理每一步。
维护个人隐私极其重要。切勿透露任何敏感信息,以防止可能的诈骗或欺诈。
在开始交易之前,验证卖家的可信度非常重要,包括检查卖家的订单完成率、其他用户评论等,以增强安全性。
注意:
如果您遇到以下场景,应尽快申诉并联系客服团队介入(客服可以通过锁定资金来保障资金)。申诉后,您可以尝试以下方法解决问题。
当遇到C2C交易纠纷时,有效沟通、达成共识是解决问题的最佳途径。在此,我们提供一些策略,帮助用户在向客服申诉后自行处理纠纷。但请您理解,我们的建议并不能保证100% 避免所有潜在的资产损失。为了有效保护个人资产,遵守规定的交易指令、及时、准确地执行交易是关键。
C2C 用户常见问题解答
若交易双方协商仍未能达成一致,Gate.io为您提供以下3点建议,帮助您维护权益:
1.联系客服获取官方帮助:
联系客服,提交工单,并附上订单详情及相关凭证。
我们将根据情况对非法账户采取包括禁止、限制交易功能等措施。
2. 严重违法行为可向当地政府机构举报:
如果您遭受严重损失,建议您向当地政府机构举报,以维护自身权益。
温馨提示:
Gate.io仅充当信息中介,而非信用中介。
请您务必仔细评估交易对手的信誉,管理好法币交易的风险。
gate交易所app如何对正在进行的C2C订单提交申诉
如果C2C订单等待放币,您可以按照以下步骤提交或撤回申诉:
提交上诉
第一步:对等待放币的C2C订单提交申诉,遇到问题时选择“申诉”。
步骤2:在问题描述中输入您的问题,上传所需的支持数据,然后点击“提交”。
撤回上诉
如果您不小心提交了错误的申诉,或者对方愿意在我们处理您的申诉之前与您合作解决问题,您可以撤回申诉。
第1步:在订单中,点击“申诉中”查看当前正在申诉的订单。
第二步:进入相关申诉页面,点击“撤回申诉”。
第三步:点击“确认”取消订单。
软件亮点
1、网上交易模式非常安全,让大家可以自由使用平台进行交易。
2.您可以非常清晰直观地关注每一种数字货币,每日数据及时更新。
3.获取全球币圈实时资讯,让大家查看各币种近期市场价格。
4、Gate交易软件还配备了专业的顾问,可以帮助我们更好的进行各种虚拟货币交易。
软件特色
1、全面视角,从项目、资金、社区活动、代码等深度分析。
2、24小时监控市场,捕捉变化,帮助投资者抓住机会。
3、为您提供货币及兑换的实时资金流向,协助投资。
4、门交易软件采用多维度数据挖掘和智能分析,轻松找到有价值的币。
